天坛生物17亿加码血液制品市场
2018-11-21 15:55 | 来源: | 浏览 :次
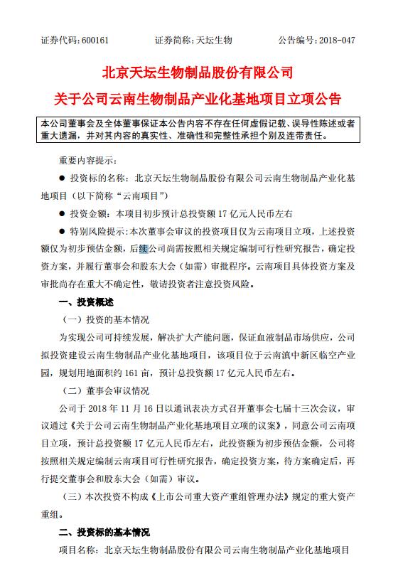
16日,天坛生物公告称为保证血液制品市场供应,公司拟投资17 亿元建云南生物制品产业化基地项目。
据悉,今年1月,天坛生物完成了对国药集团上海血液制品、国药集团武汉血液制品、兰州兰生血液制品的收购。通过这一系列动作,天坛生物血液制品业务不断上涨,据其发布的2018年前三季度业绩快报显示,公司血液制品业务实现营业收入20.57亿元,同比增长51.29%,净利润为5.6亿元,同比增长47.93%。
以下为公告全文:


来源:天坛生物公告
图文资讯
- 王老吉药业携手昌盛大药房在萍乡开展“关爱
8月2日,广州王老吉药业华东区江西办联合昌盛大药房举行202...
- 安斯泰来中国宣布正式推出Claudin
今天安斯泰来中国宣布,中文版医学教育网站——Claudin ...
- 读懂心里“画”,让爱不上火-六一嘉年华绘
儿童活动欢乐多,孩子绘画庆六一。2024年6月1日茂名大参林...
- 王老吉药业“保济护肠胃”系列活动圆满成功
我国肠胃病患者超1.4亿,胃痛反复发作难根除,治养结合成关键...


